2021-12-01- 14:20 | 来源:新华社 编辑:刘雄斌
新华社北京11月30日电 记者张辛欣 工信部30日对外发布《“十四五”大数据产业发展规划》。根据这个规划,预计到2025年,大数据产业测算规模突破3万亿元,年均复合增长率保持在25%左右。随着数字经济快速发展,大数据产业也迎来“风口”。发展大数据产业,将有哪些着力点?

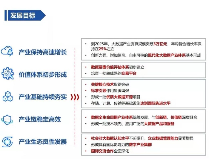
(图片由工信部信息技术发展司提供)
大数据产业作为以数据生成、采集、存储、加工、分析、服务为主的战略性新兴产业,是激活数据要素潜能的关键支撑。
规划明确,到2025年,大数据产业测算规模突破3万亿元。其中特别提出,数据要素价值评估体系初步建立;产业基础持续夯实,关键核心技术取得突破;形成一批技术领先、应用广泛的大数据产品和服务。
创新是产业发展的驱动力。“未来几年,大数据技术创新不仅在前沿技术发展的层面,全产业链创新能力和自主可控水平也将进一步加强,基础软硬件底层支撑能力不断提升,大数据与前沿领域技术融合创新进一步深入。”中国信息通信研究院院长余晓晖说。
中国电子信息产业发展研究院院长张立认为,大数据软件开源和硬件开放已成为不可逆的趋势,要广泛集聚智力资源、产业资源和服务资源,最大可能保障产业创新持续迭代。
工信部特别提出,加快培育数据要素市场,加强重点产品研发,创新服务模式和业态,推动大数据与各行业深度融合。
余晓晖说,当前,我国围绕“数据资源、基础硬件、通用软件、行业应用、安全保障”的大数据产品和服务体系初步形成,产业应用创新活跃。
通过比对电量、负载率、损耗等用能大数据,并与企业生产等数据结合,国网杭州市富阳区供电公司为企业提供用能诊断报告和个性化用能服务;将生产、用能、供应链等方面的大数据相结合,大量中小企业借力数字技术推进绿色生产……有关大数据服务的实践在很多领域展开。天眼查数据显示,我国目前共有超过26.4万家大数据产品和服务相关企业。
“未来,还要将着力点放在培育专业化、场景化大数据解决方案上,建立大数据产品图谱,加快数据服务向专业化、工程化、平台化发展。”专家认为,还将加快建设行业大数据平台,打造成熟行业应用场景,推动大数据与各行业各领域深度融合。